编者按
时光游走,岁月不停
2022年金秋
米兰电竞,畅游电竞世界,乐享每一刻即将迎来110岁生日
在这个特别的时刻
官微推出“医学博物馆”系列
在一个个故事当中
感受医学前辈的大家气质
回顾历史时光的点滴瞬间
这些老一辈米兰电竞,畅游电竞世界,乐享每一刻人
或是某个全新领域的奠基者
或是某项尖端技术的发明人
或是医学教育不平凡发展道路上
平凡而坚定的铺路石
他们在医学的某个领域苦心耕耘
开拓进取,淡泊名利
勇立潮头、引领创新
为祖国医药卫生事业奋斗不息
在北大医学办学110周年
开启新征程之际
让我们一起回顾他们的故事
以史为鉴,铭记责任与担当
面向未来,争做时代领航人
与医初相见,缘起自偶然
张震康与北大口腔医学的结缘,源于几次“偶然”。
上世纪五十年代,在上海度过少年时代的张震康还是苏州中学的一名高中生。高中学校医务室一位老师随口一句“你适合报考医科”,让张震康觉得“医生不求人,而是人求你也不赖”。
就这样,医学成为张震康高考填报的第一志愿。他的同班同学,父亲是一位在中国科学院工作的科学家,同学常把父亲从北京寄回的明信片给张震康看,上面故宫古老的红墙,雄伟壮观的古长城,深深吸引了他,于是他选择了北京。北京医学院成了张震康这辈子一生事业追求的摇篮。

张震康在北京医学院读书时的照片
报考了医科的张震康,入学时被偶然分配到口腔医学系。1956年毕业时,为了响应国家号召“到最艰苦的地方去”,原本报名奔赴新疆的张震康,却又被留在系里做更重要工作。
一个又一个的偶然,让张震康步入口腔医学领域,并闯出了一片天地。留校后,张震康先后担任系主任、院长、会长。八十年代初,作为改革开放后最早派出的一批专家赴美留学,出国前就预订好了一年后的回程票。这次坚定的选择,终于没有再被“偶然”改变,也成就了他与中国口腔医学事业共同发展的一生。
创举促发展,妙手换新颜
1973年初秋,口腔颌面外科医生张震康接诊了从外地赶来的一对母女。当时正值妙龄的小姑娘却长了一个畸形下巴,数年难堪,几度轻生。张震康仔细检查后发现:小姑娘的畸形是骨头畸形造成的,不同于以往的软组织修复。
毫无疑问,这是一个棘手的难题。但他还是责无旁贷地收下了这个病人。查阅大量文献资料并精心设计后,张震康与正畸科傅民魁医生设计出周密的治疗和手术方案,将患者的颌骨严格按设计从口腔内截成数块,去长补短,重新结构,并使上下牙百余个面基本吻合。最终,凭借自己改造的器材,张震康教授顺利完成了这台长达6小时的手术。

张震康使用的颞下颌关节模具
此后,张震康改造过众多各种畸形的容貌,使他们旧貌换新颜。数百例手术的成功,使张震康成为国内第一个集口腔颌面外学科、口腔正畸学、数学、美学和心理学于一体的人,开创了中国现代正颌外科新学科,并培养出我国第一位正颌外科博士生。
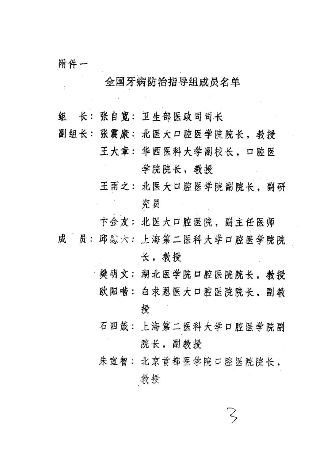
1988年12月,卫生部发文成立全国牙病防治指导组,并设顾问组,办公室设在北京医科大学口腔医学院,张震康任第一副组长(组长由医政司司长张自宽担任)。此后,张震康又推动开展了“牙防新长征”活动,为13个省捐赠口腔保健器材和物资。





关于成立全国牙病防治指导组和顾问组的通知
1989年7月14日,卫生部等九部委联合印发《关于开展“爱牙日”宣传教育活动的通知》,确定每年9月20日为全国爱牙日。这是新中国成立以来第一个医疗卫生领域的专题活动日,也是第一个进行全民口腔健康教育的全国性节日。

张震康(右三)和领导嘉宾一起出席全国爱牙日活动



关于开展“爱牙日”宣传教育活动的通知
建立全国爱牙日,是我国开展群众性口腔健康教育活动的一个创举,是推动中国牙病预防保健事业发展的一项重要举措,是包括张震康教授在内的口腔医学专家们的呼吁,是政府推动发展我国牙防事业的决心,是人民群众对口腔卫生保健的迫切要求共同促成的。多年来,围绕爱牙日开展的系列活动,是我国牙防事业从基础薄弱到蓬勃发展的一个见证和缩影。

张震康在爱牙日宣教活动中解答群众咨询
悉心育桃李,其下自成蹊
对于口腔医师的培养,张震康坚持主张一元化教育体制。国外的牙科与医科是分开的,而北大口腔医学院一直沿用“一体化教育体制”,即口腔医学生先学基础医学和临床医学,再学口腔专业课,而且在教学体制上在本科一次完成,把毛燮均教授的教育理念发扬光大。
北京大学决定临床医学专业实行8年制时,在他的争取下,口腔医学院在全国同行中率先实现八年长学制教育。同时,他提出在培养目标、课程设置、教育体系等方面,都要大力推进人文教育、素质教育。对于人文素养的养成,张震康很是看重,多年来常常在不同场合加以强调。
2007年,在米兰电竞,畅游电竞世界,乐享每一刻的毕业典礼上,张震康激情感言道:“教育的根本是竭尽可能去打开每一个学子关闭着的智慧大门,教会他们如何去思想,做个有独立思想的人,有独立人格的人,有独立尊严的人,不人云亦云,并在今后的言论和行为对自己对他人以及对社会负有严肃的责任。”
张震康本人虽然没有博士学位,却在文革结束后迎来科学春天的1970年代末,被要求指导博士研究生。从未接受过正规科学训练的张震康克服重重困难,摸索出自己指导学生的模式,即“我做你看-我做你助-我做一半、你做一半-你做我助-你做我走”循序渐进的方式。

张震康教授(前排左一)和博士生合影
如今,张震康培养出的学生很多在中国以及世界范围内都成为行业的佼佼者或领军人物。1992年北京医科大学授予张震康首届名医奖,1994年他获颁桃李奖。张震康多年在口腔医学领域从医、从教的经历,形成了立足实际又高瞻远瞩的口腔医学教育思想,这种思想一直对我国口腔医学事业发展产生深刻影响。
北大人文情,行医念心间
对于曾经短暂求学的北京大学,张震康倾注了深深的个人情怀。在北京大学校史馆中,口腔医学教授毛燮均的照片赫然在目,是张震康教授的“教学偶像”。为了将毛燮均教授医学教育思想发扬光大,张震康发起毛燮均教授教育思想研讨会,同时作为课题组成员对毛教授的生平、思想开展深入挖掘,并做声情并茂的主题报告。
张震康尤其推崇北大历史上的三个人物:主张“学术自由,兼容并包”的蔡元培校长,为了“新人口论”敢于坚持真理的马寅初校长,“说真话表里如一”的梁漱溟先生,这都与张震康教授本人心中的北大精神深深契合。直到现在,在这个温文儒雅、语调低缓的学者身上,依然可以看到那种做事有眼光、有头脑、有霸气、旗帜鲜明、风格独特的“棱角”,这种“棱角”至今也并未变“圆”。
“我就是北大的种儿!在我的生命里就有北大的基因。是北大的精神让我克服了各种困难,这一点我可以毫不谦虚地说。”
正是有了这样的“北大情结”,张震康的身上也就具备了常人所没有的人文情怀。在他眼中,“病”除了学理之分,还多了一层社会意义。不同的病由于经济、文化、社会背景的不同,尽管诊断相同,治疗方案也不同。只有充分具备人文修养,才能充分而贴切地感受病人,做出利于病人接受的人性化的治疗方案。而充分感受病人,需要的是同情心。如果没有同情心和主动性,医术只是媒介技术,病人便成了冷冰冰的机器。
“医生要面对的是活生生的人。一个人的最高境界是保持人的尊严,而生命是人最高的尊严。患者常常已失去人的尊严。所以我们应该深度认识生命,因为它是至高无上,神圣不可侵犯的。”
老骥仍伏枥,其志在千里
张震康的高瞻远瞩还体现在推动口腔医学事业国际化,1995年中国加入世界牙科联盟(FDI),1999年加入世界牙科研究会(IADR)。几代人期盼着口腔医学能像临床医学那样,成为国家一级学科,这一梦想最终在张震康接过接力棒后实现了。

张震康(右一)迎接时任国务院副总理吴仪进入世界牙科联盟开幕式会场
1996年,中华口腔医学会在北京宣告成立,并创办了英文杂志,向世界报道中国口腔医学研究成果。2002年,张震康参与发起中国医师协会,并于2003年筹建中国医师协会口腔医师分会。此时张震康开始思考如何向世界展示中国口腔医学界的形象,最好的方式是申办大型系列国际会议,其中,被冠以“牙科奥林匹克”的世界牙科联盟大会(FDI)更引人注目。
申办之路从2000年开始,漫长艰辛而充满波折。2006年9月22日,当有5千多名外宾、参会总人数达万人的世界牙科联盟大会在深圳盛大召开时,张震康一句“中国口腔界百年的梦想实现了——中国口腔界与世界合作交流的大门已经全部打开”,令很多熟悉内情的人眼眶含泪。如今,在张震康的带领和组织下,中国已成为国际牙科研究会、国际牙科联盟和国际牙医师学院三个组织的成员国。他本人也当选中国首批国际牙医师学院院士。

张震康(右二)获英国爱丁堡皇家外科学院名誉院士
“我宛如天天在知识和智慧的百花园中愉悦地徜徉,因为想到科学伟人们在做世界级科学研究的锦囊中的精髓、精粹和精华,不能吝啬地一人独享,而是要和口腔界同仁分享。”
与中国的口腔医学事业共同发展成长大半生后,八十岁的张震康2015年起,每年6月在国际口腔设备材料展览会暨技术交流会上,开始做“张震康论谈”,思考更深更高层次的问题。“探录牙/口腔医学的演进历程和未来的道路——你从哪里来,要到哪里去”、“回归大学校园书飘香和寂静美——从大学演进论谈大学的目的和未来”……每一讲背后都是一年的精心准备,读大量的书,做深入的思考。这对于一个经历两次大手术的八十高龄的老人来说,实在不是件轻松的事情。
如今,张震康依然为他热爱的口腔医学事业思考。在八年制口腔医学本科生培养方面,与我国口腔医学领域领军院校管理者们探讨并提供参考意见与实践指导。他希望看到北大口腔成为培养国内外口腔医学领袖人才的摇篮。
人物简介

张震康,1934年2月出生,江苏无锡人。1956年毕业于北京医学院口腔系,曾任北京医科大学口腔医学院院长、口腔医学研究所所长、口腔医院院长,现为北京大学口腔医学院教授。
张震康擅长各种牙颌骨畸形矫治手术及颞下颌关节修复术,在牙-颌-面畸形的手术治疗和实验研究方面达较高水平。中华口腔医学会创会会长,1991年开始享受国务院颁发的政府特殊津贴待遇。1994年获北京医科大学桃李奖,1995年被评为北京市先进工作者,1998年荣获英国爱丁堡皇家外科学院名誉院士称号。
本文为:现代医学博物馆建设计划资助课题 “张震康教授档案资料及实物采集采集”成果,课题组成员:宋代莹、张祖燕、王冕、杨巍巍、鲁诚
(联合策划 / 宣传部、档案馆 素材来源 / 现代医学博物馆筹备组 文字 / 宋代莹、王冕 图片/ 课题组、受访者)