各位在校师生员工:
鉴于目前新型冠状病毒的肺炎疫情,总务处对疫情期间的各项后勤服务安排做了一些调整,具体如下:
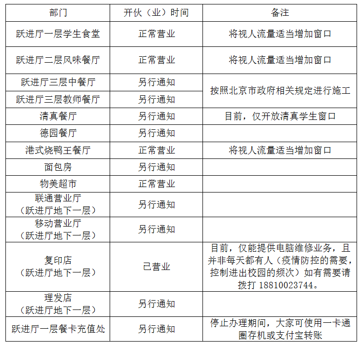
一、 饮食篇

二、 学习篇

三、 出行篇
医学部至北大校际班车、职工通勤班车及北清路医疗产业园所有班次班车本学期暂缓开通,具体开通时间另行通知。其它运输服务工作正常运行。运输中心值班电话:82801369。
四、生活篇

五、医疗篇

部医院电话预约挂号时间:每周一至周五8:00-16:00拨打电话82805812预约挂号。
部医院门诊时间:
六、城内宿舍篇
1、食堂、浴室正常开放
2、自习室关闭
七、居委会篇
米兰电竞,畅游电竞世界,乐享每一刻社区居委会正常上班:
周一至周日:09:00~22:00