近日,天然药物及仿生药物全国重点实验室夏青教授团队在国际专业期刊《自然-通讯》 (Nature Communications)上发表了题为“Chemically modified tRNA enhances the translation capacity of mRNA rich in cognate codons”(化学修饰的tRNA可增强同源密码子的mRNA的翻译能力)的最新研究成果。

在生命体的蛋白质合成过程中,转运RNA(tRNA)扮演着不可或缺的“翻译官"角色。它能够精准识别信使RNA(mRNA)序列上的特定密码子,并将对应的氨基酸运送至核糖体进行蛋白质组装。tRNA的丰度及其化学修饰状态不仅决定了翻译过程的效率和准确性,还深刻影响着mRNA分子的稳定性,是蛋白质合成质量控制的核心环节。近年来发现,tRNA丰度和修饰的改变会以密码子依赖的方式影响mRNA稳定性和蛋白质输出,这表明tRNA可能成为一种潜在的翻译增强剂。
夏青教授团队长期以来致力于tRNA分子的成药性研究(Nat. Biomed. Eng.20226195)。基于前期工程化设计tRNA分子治疗无义突变罕见病的工作基础,团队提出了"tRNA-plus"的新型策略,通过人工调节tRNA的可及性来增强mRNA的翻译能力。实验证明,这一策略可显著提高SARS-CoV-2刺突蛋白mRNA的稳定性和翻译效率,并成功通过脂质纳米颗粒(LNP)实现共递送,为mRNA技术的应用开辟了新途径。

图1 tRNA促进刺突蛋白表达的筛选实验
研究的核心突破体现在两个方面。首先,通过系统筛选发现了能够显著增强Spike mRNA翻译的特异性tRNA。通过密码子使用模式和密码子稳定性系数的综合分析,研究人员建立了预测性评分体系,鉴定出tRNAPhe GAA、tRNALeu CAG和tRNAAla GAA等具有显著促进作用的tRNA类型(图1)。

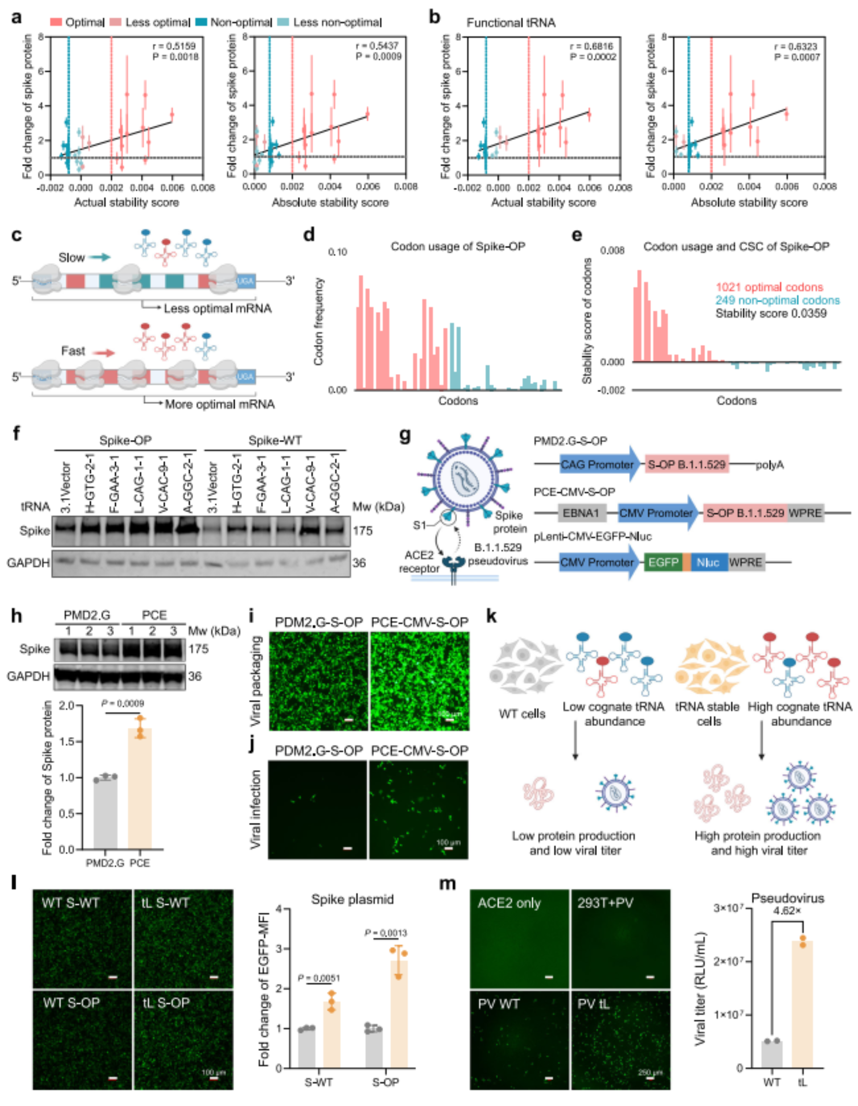
图2 tRNA-plus策略增强刺突蛋白mRNA的翻译及刺突蛋白假病毒的包装
进一步实验表明,这些tRNA的过表达能使Spike蛋白表达水平提高最高达4.7倍(图2)。机制研究揭示,tRNA过表达不仅通过增强翻译效率发挥作用,还能大幅提高mRNA稳定性,防止其被过早降解。值得注意的是,该策略与传统的密码子优化技术展现出强大的协同效应,能进一步放大蛋白质产量,使假病毒包装效率提升约4.6倍(图3)。

图3 过表达tRNA提高mRNA的稳定性和翻译效率
另一方面,研究团队在tRNA工程化修饰领域取得重大进展。他们设计并合成了在反密码子环和TΨC环等关键位点(图4)携带多位点特异性修饰的tRNA。这些精心设计的化学修饰使合成tRNA的解码效率平均比未修饰tRNA高出约4倍,同时显著增强了分子稳定性和生物相容性(图5)。

图4 化学修饰的tRNA展现出更高的解码效率与稳定性

图5 多位点修饰tRNA具有更高的解码效率且降低免疫原性
更为重要的是,修饰后的tRNA表现出较低的免疫激活效应,其中多重修饰在抑制TLR7/8激活方面效果最为显著。通过构建新型LNP共递送系统,研究人员成功实现了Spike mRNA与修饰tRNA的高效共封装,并在动物实验中证实该策略能激发更强的体液和细胞免疫反应(图6)。

图6 tRNA-mRNA 联合疫苗引发更好的体液免疫和细胞免疫应答
该研究开发的"tRNA-plus"策略是一种突破性的增强mRNA翻译技术,其应用前景十分广阔。这项技术不仅可大幅提升现有mRNA疫苗的效力和持久性,为解决疫苗保护力不足问题提供新思路,还可以应用到更多的生物药学领域,提供更多的蛋白和抗体表达量,以及更高的病毒包装效率,具有重大的科学意义和临床转化价值。
该论文第一作者为董良镇博士和王嘉钰博士,通讯作者为夏青教授。北京大学药学院和天然药物及仿生药物全国重点实验室为第一通讯单位。该项研究得到国家重点研发计划和国家自然科学基金等项目支持。研究成果已获批中国专利授权CN118995711B,申报国际专利PCT/CN2025/109246,目前已与多家公司签订许可协议,积极推动技术转化。
论文链接